best365官网登录入口
设为首页
┆
加入收藏
┆
客户服务
┆
客户登录
网站首页
关于我们
企业文化
企业动态
资费政策
政策法规
服务指南
党群工作
公司简介
服务理念
客户服务
政策法规
营业网点
2023-2024年度供热季将
招租公告
安阳市2023年城市集中供热收
best365官网登录入口设立优
best365官网登录入口关于部分营业网点暂停营业的公告
安阳全市供热小区供热服务部、益
best365官网登录入口关于废旧金属回收公司议价中标单
best365官网登录入口 best365官网登录入口关于
best365官网登录入口关于2020年双节期间廉洁自律
当前位置:
首页
>
在线服务
>
文件支撑
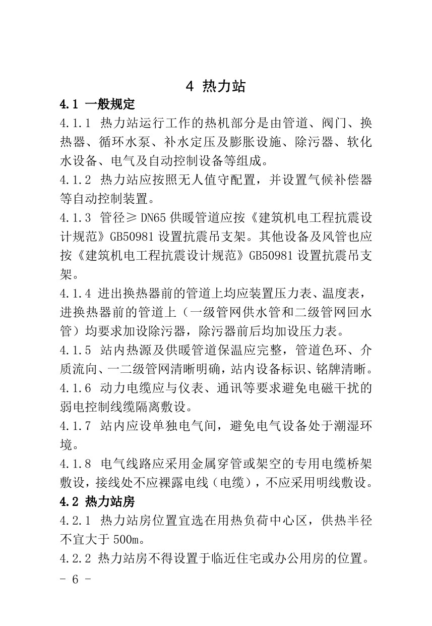
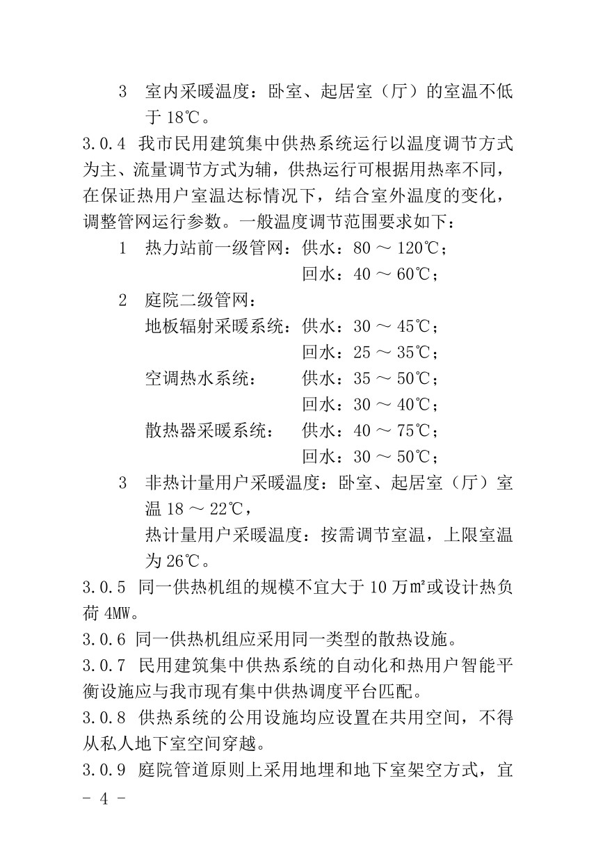
安阳市民用建筑集中供热技术导则
发布:ayyhrl
浏览:6035次
详细说明
上一篇:
国务院办公厅转发国家发展改革委等部门 best365官网登录入口关于清理规范城镇供水供电供气供暖行业收费 促进行业高质量发展意见的通知
下一篇:
best365官网登录入口关于加强城市集中供热管理的通知
相关信息
·
优化营商环境条例
·
河南省优化营商环境条例
·
best365官网登录入口关于印发安阳市城市基础设施配套
·
best365官网登录入口关于印发城市集中供热居民计量价
·
best365官网登录入口关于城市集中供热热力销售价格的
·
河南省发展和改革委员会文件 豫
·
best365官网登录入口关于规范水电气暖收费行为提醒告
·
国务院办公厅转发国家发展改革委
豫公网安备 41050202000058号
豫ICP备2022009626号-2
a